网站首页
关于AG捕鱼
荣誉资质
生产设备
检测设备
产品中心
工程案例
新闻动态
联系AG捕鱼
公司动态
公司动态
行业动态
团队风采
首页
>
新闻动态
>
公司动态
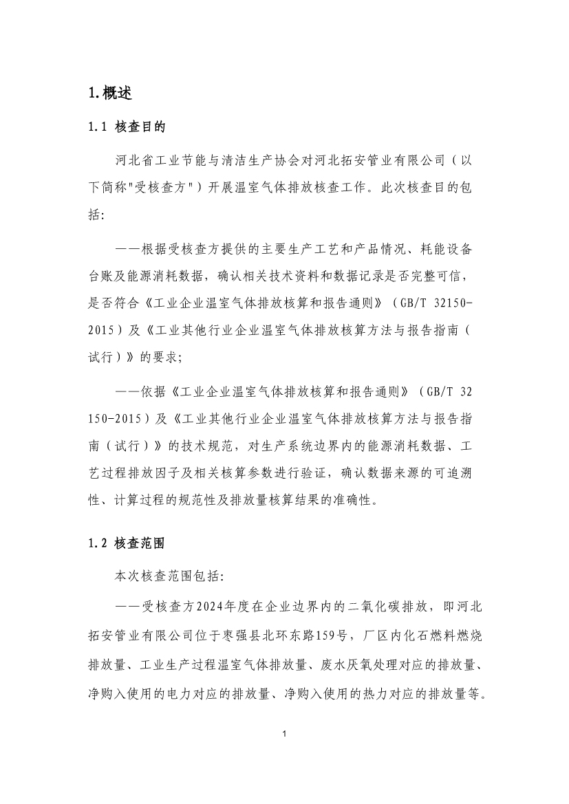
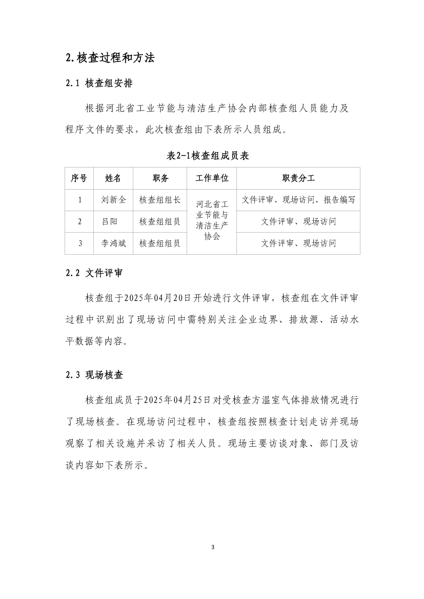
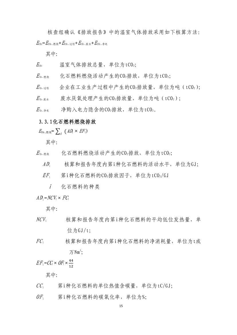
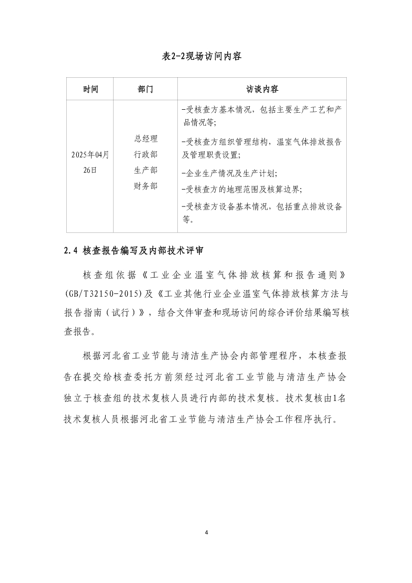
AG捕鱼2024年温室气体核查报告
时间:2025-04-30 访问量:1187
上一篇:
AG捕鱼2024年社会责任报告
下一篇:
河北嵘霖制药有限公司生物医药产业化建设项目环境影响评价第一次公示
Copyright © 2026
AG捕鱼官网
版权所有
备案号:
鲁ICP备18053742号
网址 :
zjfwgy.com
网站地图
技术支持:
AG捕鱼官网
友情链接:
凤凰彩票平台登录入口
最火pg电子官网
九游体育
星空体育官网
星空体育官网
ng电子游戏
最火pg电子官网
米兰官网
凤凰彩票平台登录入口
九游体育